A centralized profile management tool designed to streamline how Investment Advisors and Branch Managers update and maintain their information across multiple Wealth Management platforms.
.png)
Role: Product Designer
Timeline: Apr 2024 – Mar 2025
Team: Design Lead, Product Owner, Senior Business Analyst, Developers
Status: Live as of March 2025
TPE (Team Profile Editor) is a centralized employee and team data platform designed to replace the outdated 2018 TeamView MVP. Advisors previously spent 27 minutes per update and duplicated information across four different systems, resulting in inaccuracies in client-facing reports and significant operational friction. The business initially requested a “visual Excel upgrade,” but discovery revealed deeper governance, data quality, and workflow problems.
Investment Advisors (IAs) in Wealth Management rely on accurate personal and team profiles that feed into client-facing reports, marketing touchpoint, and internal systems. However, this information was being managed through TeamView, a lightweight MVP built in 2018 on the WM platform. While TeamView provided quick access to branch and IA details, it relied heavily on manual intervention and hadn’t evolved with business complexity.
This created several systemic issues:
Business requirements had also grown beyond TeamView’s original scope. The new solution had to support:
This presented a clear opportunity: evolve TeamView’s “single view of the team” into a centralized, scalable source of truth for all employee and team data across Wealth Management.

Advisors faced measurable friction in the existing process:
When the project began, the business approached design with a near-complete Excel solution and expected a visual treatment. I reframed the engagement by walking stakeholders through the design process and emphasizing the need to understand the system, not just the UI.

%201.png)
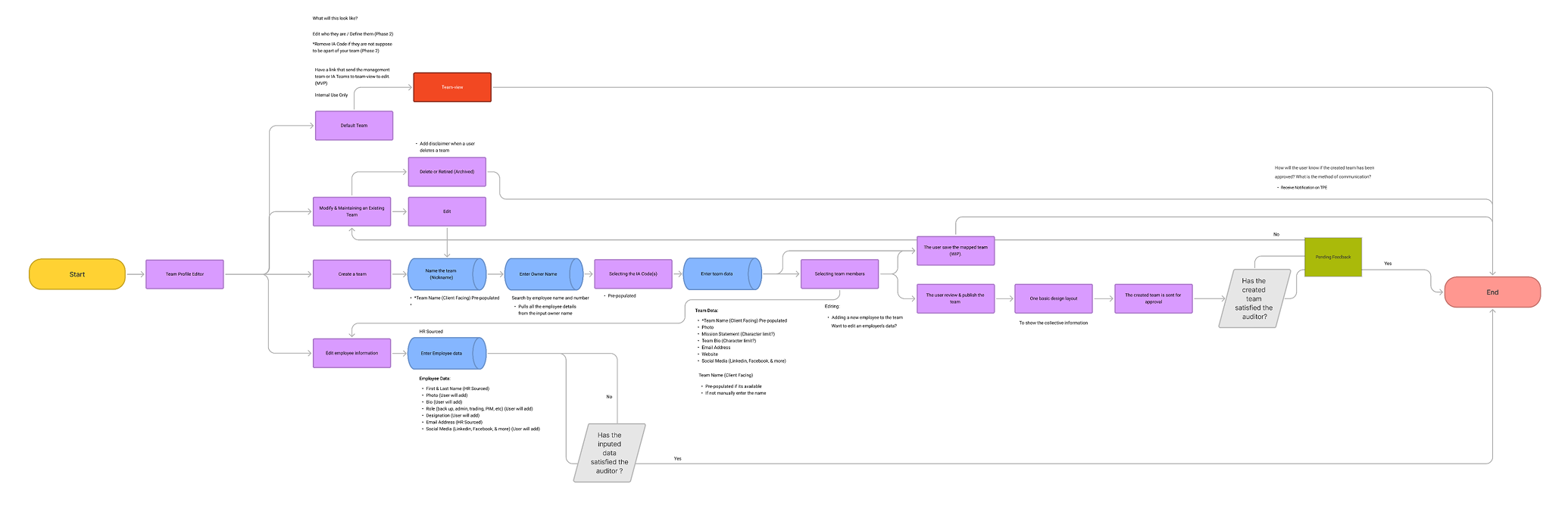
I created low-fidelity flows for the three core scenarios:
These were used with engineering to ensure feasibility and alignment on logic early.
Once flows were validated, I developed high-fidelity prototypes that addressed:
.png)
We tested the prototype with 8 users (Associates + Branch Managers).
What research surfaced:
These insights shaped the final design:
Prototype Testing Results
Forecasted Post-Launch KPIs (March 2025)
The TPE initiative represents a crucial modernization effort to transform how team data is structured, maintained, and utilized across Wealth Management. By moving beyond the limited MVP functionality of the 2018 TeamView system, the new solution will deliver greater accuracy, flexibility, and relevance. It will reduce manual intervention, support varied team structures, and introduce richer data to better serve both internal users and client-facing teams. Ultimately, this shift positions TPE to meet evolving business needs while driving efficiency, clarity, and stronger advisor experiences.